目录
- 市场机遇
- Spectral(SPEC)今日价格
- SPEC价格数据
- SPEC市值信息
- SPEC发行量
- 项目背景
- 协议
- 什么是 Spectral?
- Spectral 简史
- 关于 Spectral 团队
- Spectral 的优缺点
- Spectral 的优点
- Spectral 的缺点
- 使用案例/实用工具
- 使用机器学习构建代码组件
- 执行交易操作
- 执行用户注册/登陆任务
- Spectral 的主要功能
- Spectral Syntax
- Spectral Nova
- Spectral 如何运作?
- Spectral 的生态系统
- 团队、合作伙伴和筹资
- 什么是 SPEC 代币?
- SPEC 代币的用途
- 代币经济学
- 激励和质押收益
- 治理和未来增长
- 归属计划/解锁
- 竞争对手
- Spectral (SPEC) 是个好投资吗?
- 亮点
- Spectral 与 Nexandria 合作整合链上浏览器
- Spectral 携手 Turnkey 重新定义智能代理钱包
- Spectral(SPEC)历史价格
- Spectral(SPEC)价格预测
- Spectral的长期价格预测:2026年、2027年、2028年、2029年、2030年、2031年和2036年
- Spectral 2025 年价格预测
- Spectral 2026-2031 年价格预测
- Spectral 2031-2036 年价格预测
- SPEC币支持的交易所
- 摘要
- 利好基本因素
- 利空基本因素
什么是Spectral(SPEC币)?Spectral(SPEC币)怎么样?Spectral(SPEC币)值得投资吗?Spectral(SPEC币)未来价格能涨到多少呢?
Spectral 是一个使用自然语言部署智能合约的平台。Spectral 的独特之处在于其使用了人工智能、机器学习、大型语言模型和 ZK-ML 来创建去中心化的应用程序。
Web 3.0 和区块链技术虽然都有去中心化的特性,可以协同运作,但目前它们之间缺少一个连接点,限制了它们在去中心化系统中的潜力。Spectral 正是希望解决这个问题的平台。Spectral 利用人工智能、机器学习和 SOLidity 代码,旨在为创建 Web3 应用的智能合约提供一个便捷的开发环境。
下面,币界网小编给大家分享的是Spectral(SPEC币)是什么?以及Spectral(SPEC币)投资潜力和Spectral(SPEC币)价格预测。
市场机遇
AIAgent正从简单的机器人迅速发展为能够管理高级任务的复杂自主系统。谷歌、微软和OpenAI等主要科技公司正在通过诸如Project Jarvis和实验性AI网络等雄心勃勃的项目推动这一前沿。包括Sam Altman、VitALIk Buterin和Joe Lonsdale在内的先驱者公开支持这些创新,激发了广泛的兴趣,这在谷歌搜索量的急剧上升中得到了反映。
中心化的AI通常限制了可扩展性和伦理透明度,将控制权集中在少数实体手中。然而,区块链通过使去中心化的AI代理能够在链上自主运行来改变这一局面,带来了可验证的结果、潜在更好的安全性和效率。这一演变使AI代理能够以传统系统无法比拟的方式进行交易、存储价值和完成任务。
AI代理正在多个领域重塑加密货币格局,将自动化和智能直接整合到用户交互中:
- 智能钱包:DawnAI为用户提供自动交易管理、交易和链上洞察。
- 游戏和娱乐:像Virtuals Protocol和Parallel Colony这样的平台允许AI角色拥有钱包并在动态的游戏经济中互动。
- 代理工具包:Olas通过提供安全的区块链交互能力,增强了代理的自主性。
- 自动化DeFi交易:Spectral通过在DeFi中集成先进的AI,优化了交易执行和市场监控。
- 特定行业的代理:Bittensor促进了针对专业领域的AI模型的开发。
- 社交应用中的NPC:X中的$Luna和$GOAT展示了社交生态系统中独特的交互能力。
来源:Varian Fund
随着AI代理市场预计到2030年将达到471亿美元,年复合增长率为45.1%,这些发展标志着AI代理在Web3中至关重要,改善了用户体验和平台自主性。
来源:MarketandMarkets
在本文中,我们将探讨Spectral如何利用区块链和AI来增强去中心化治理、数据隐私和链上交易。通过专注于自主交易策略,Spectral强调了AI代理在数字经济中的未来潜力。
来源:Spectral
Spectral(SPEC)今日价格
Spectral(SPEC)今日价格是 ¥4.11 ,24h交易额是¥11.42M ,Spectral(SPEC)的市值为¥37.88M,市场占有率为0.0014%。Spectral (SPEC)价格在过去 24 小时内变动为-11.50%。
SPEC价格数据
- 24h交易额¥11.42M
- 历史最高价格¥134.44
- 24h最高价¥4.72
- 历史最低价格¥3.52
- 24h最低价¥4.01
SPEC市值信息
- 市值¥37.88M
- 全流通市值¥420.98M
- 市值/全流通市值9%
- 市场情绪中性
SPEC发行量
- 流通供应量9M SPEC
- 总供应量100M SPEC
- 最大供应量100M SPEC
项目背景
Spectral于2023年推出了其机器智能网络,首次推出了Web3信用评分作为其第一个应用。这一项目使模型开发者能够利用链上数据来改进信用评估,建立了Spectral所谓的“推断经济”的基础,即区块链上去中心化、可验证的机器学习推断的市场。
出于对隐私的强烈承诺,Spectral最初专注于整合零知识机器学习(zkML),以在训练、评估和使用ML模型时保护知识产权,同时保持数据安全。然而,最近对Spectral白皮书的更新表明其转向了具有实时模型输出消费的去中心化代理框架,现在对zkML在IP保护中的作用强调较少。
如今,Spectral继续推进其InferChain网络,旨在实现Web3中去中心化、无需信任的AI交互。通过链上代理经济,InferChain为用户提供了Agent,执行策略和管理复杂任务,旨在使加密交易更加易于访问和自动化。
协议
Spectral Syntax是一个旨在解决中心化AI模型局限性的平台,允许用户使用针对Solidity代码优化的大型语言模型(LLMs)创建基于区块链的AI代理。通过对话界面,用户可以构建和探索自定义的链上代理,能够以最少的监督部署用于交易、交易处理和智能合约交互等任务的自主AI。
这个去中心化的代理经济作为一个开放的市场,代理可以根据其需求和性能被创建和货币化,类似于应用生态系统。在这个市场中,代理相互交互、学习,并发展出一种“集体智能”,通过它们的互动和不断发展的市场动态不断改进。
Spectral Syntax通过提供一个协助工具,将自然语言指令翻译为可执行代码,简化了代理的创建过程,使即使非程序员也能参与。这种易于使用的设计鼓励更广泛地参与构建和货币化链上代理,推动它们在Web3中的实用性和采用。
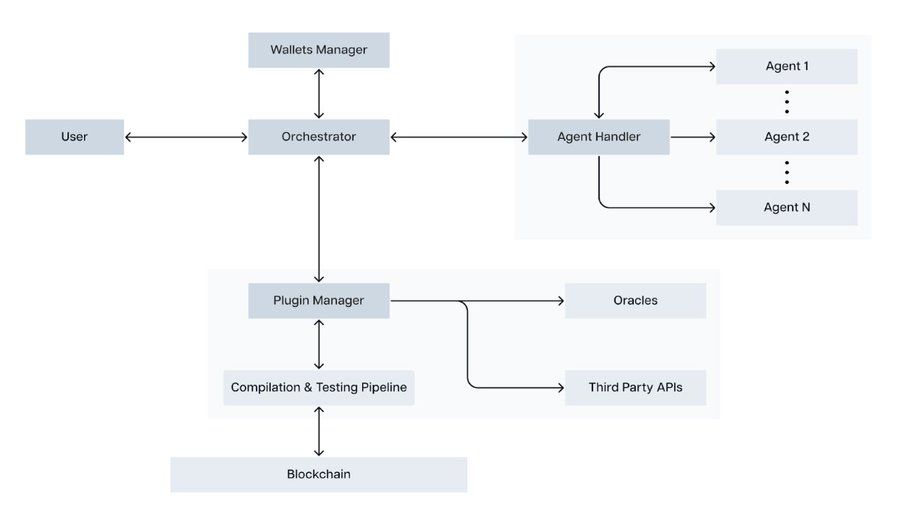
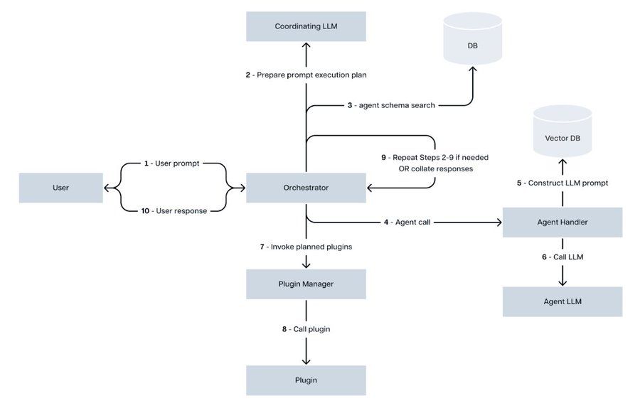
以下是Spectral Syntax网络的一般架构概述,其中包括一个协调器来管理通信、钱包处理和插件集成。从提示提交到代理动作的每个阶段都通过这个结构,允许代理基于实时数据执行任务。
来源:Spectral白皮书
来源:Spectral白皮书
有关进一步的技术细节,请参阅文档。
Spectral的未来路线图包括赋能用户在其Syntax网络上创建和货币化自定义代理,支持具有增强插件和B2B功能的Web3任务。InferChain,计划于2024年底推出,旨在完全去中心化代理的创建、所有权和操作,支持一个无需信任的框架。这将降低进入壁垒,鼓励去中心化所有权,并通过SPEC代币的质押和治理推动一个强大的链上代理经济。
他们的最终目标是通过大幅提高链上推断的速度、成本和可访问性来实现推断经济的现实化。Spectral计划在2024年发布InferChain测试网,随后在2025年初推出主网。
来源:Spectral
什么是 Spectral?
Spectral 平台旨在为区块链行业带来高效和可适应的人工智能。它将人工智能 (AI)、机器学习 (ML) 和 Web3 的去中心化功能融合到一个操作系统中。
Spectral 利用人工智能代理(AI Agents)和机器学习推理,为平台上构建 Web3 去中心化应用程序提供必要的资源。它还采用去中心化和严格的程序来确保链上人工智能和机器学习活动的验证。
此外,Spectral 是一个自主系统,几乎不需要人工干预。它使用推理链 (inferchain) 来确保人工智能代理与其机器智能网络之间的通信。
Spectral 简史
Spectral 是一家位于美国纽约州新罗谢尔市(New Rochelle)松溪大道 (PInebrook Boulevard) 的私人金融软件公司。它成立于 2020 年,但其机器学习网络直到 2023 年 11 月才上线主网。
在 Spectral 机器学习网络启动后,其他创新也迅速发展。值得注意的是,Spectral Syntax 代理 (Spectral Syntax Agent)于 2024 年 3 月 26 日推出,然后是 2024 年 4 月 19 日的 Syntax MoonMaker 和 2024 年 5 月 17 日的 Syntax 链上浏览器(Syntax Onchain Explorer)。随后,Spectral 还宣布于 2024 年 6 月 13 日推出代理钱包(Agent Wallet)。
后续的创新肯定会陆续推出,因为到目前为止,Spectral 仍在按照其路线图时间表实施拟议中的项目。
关于 Spectral 团队
Spectral 团队由 23 名员工组成,其中包括三名联合创始人和执行成员: Sishir Varghese、Kevin Chio 和 Srikar Varadaraj。
此外,Spectral 还获得了 37 位投资者的投资,其中包括 Circle Ventures、Foundation CAPItal、Franklin Templeton、General Catalyst、Polychain CaPital 等。
Spectral 的优缺点
和所有区块链行业的科技创新一样,Spectral 也存在着优缺点。
以下是 Spectral 的一些优缺点:
Spectral 的优点
- Spectral 通过其生态系统,简化了区块链应用程序的使用,同时改善了用户体验。例如,用户可以使用自然语言轻松部署和执行智能合约,并查询区块链。
- Spectral 将人工智能、机器学习、web3 的去中心化特性以及区块链技术进行了先进实用的整合。
- Spectral 通过自动化功能帮助用户提高效率和生产力,尤其是在执行链上任务方面。在 Spectral 网络上,用户可以将重复性的任务委托给 Spectral 的 AI 代理,从而将精力集中在更复杂的链上任务上。
- Spectral 还支持用户与 AI 代理进行个性化互动。它提供全天候的客户支持,从而改善用户在区块链上的体验。
Spectral 的缺点
- Spectral 的 AI 代理仍然需要用户签名或批准才能执行交易。从技术角度来看,自动化可能会使用户暴露于安全漏洞之中。例如,Spectral 代理钱包使用 1:2 的多重签名模型,允许用户和 AI 代理从同一个钱包广播交易。
- 在客户服务中使用 AI 代理,意味着它们在满足客户链上需求方面缺乏情商。AI 代理只能访问它们所获取的数据,而人类的链上需求是多样化的,有时甚至是不可预测的。
- Spectral 强大的基础设施可能需要专门的人工智能和机器学习专业知识才能操作。
- 使用 1:2 的多重签名模型意味着数据保护措施可能不够完善,因为 AI 代理的钱包可能会被利用,从而使用户面临风险。
使用案例/实用工具
Spectral 的设计功能融合了人工智能、机器学习、Web3 和区块链技术。这些输出构成了该平台的用例。
使用机器学习构建代码组件
Spectral 的人工智能代理可以参考现有的项目代码库,根据用户的提示创建特定的代码组件。此外,Spectral 的人工智能代理还可以用于编写零知识机器学习 (ZK-ML) 电路和 ERC-4337 智能钱包的抽象代码。
执行交易操作
Spectral 的人工智能代理可以根据预设的指令执行加密资产交易。它们还可以用于复制交易、生成迷因币和安排交易。
执行用户注册/登陆任务
Spectral 的人工智能代理使用机器学习来处理 Web3 基础设施提供商的文档。因此,人工智能代理可以通过使用所需的 API 为新用户创建实例,从而自动完成用户注册/登陆流程。
Spectral 的主要功能
Spectral Syntax
图片来源:Spectral
Spectral Syntax 是一个软件应用程序,可以帮助用户轻松部署他们自己的链上智能代理 (Agent)。Syntax 使用大型语言模型 (LLMs) 运行,它是一种基于 Solidity 的编程语言,可以生成用于在 Spectral 上创建链上智能代理的代码。Solidity 是一种面向对象(object-oriented)的编程语言,创建于以太坊虚拟机 (ETHereum Virtual Machine) 上,用来简化区块链上智能合约的设计。从本质上讲,Spectral Syntax 允许用户利用 Solidity 的 LLM 在 Spectral 平台内众包创建 AI 智能代理。
技术上,Spectral Syntax 通过六个主要组件运行,分别是基础模型、智能代理标识、智能代理知识库、插件、机器学习推理和钱包管理。让我们简要解释一下这些组件。
智能代理标识(Agent Identifies):此功能使 Spectral Syntax 可以区分使用相同 LLM 的不同智能代理。每个智能代理的独特性在于其功能和响应用户提示的有效性。
基础模型(base Model):此功能可以轻松响应用户有关智能合约实施的请求。基础模型使用专用工具在链上与模型进行交互,以满足用户的智能合约请求。
Syntax 基础模型使用以下一种或多种技术 - 参数高效微调 (Parameter-efficient Fine-tuning)、低秩适应 (Low-rank Adaptation) 和 DeepSpeed(一个包含 700 万个 solidity 合约的定制数据集) - 所有这些都旨在与检索增强生成系统配合使用,以快速响应用户查询。
插件 (Plugins):Syntax 插件将 Spectral 连接到相关的互联网数据源中。而并不仅仅是任何数据源,Syntax 插件还集成到 Spectral AI 代理运行链上智能合约所需的数据源中。
智能代理知识库(Agent Knowledge Base):智能代理知识库补充了智能代理标识的功能。它允许用户众包知识库。人工智能智能代理使用从知识库生成的信息来响应查询。知识库大多以文本为基础,因此用户可以参与其中。
机器学习推理(Machine Learning Inferences):机器学习推理使 Spectral Syntax 和 Spectral Nova 之间能够自动交互。Spectral Syntax 可以直接访问和检索 Spectral Nova 模型的推理结果。
钱包管理(Wallet Management):Spectral Syntax 使用 ERC-4337 智能钱包抽象来确保智能合约的自主执行。智能钱包使用 1:2 多重签名合约,从而使人工智能智能体和用户能够从单个钱包执行交易。
虽然用户必须确定要存入其智能代理钱包的代币数量,但 Spectral 的人工智能智能代理可以自主签名交易、处理资产和支付 Gas 费用。
Spectral Nova
Spectral 的第二个产品是 Spectral Nova。它是一个机器智能网络,为 Spectral 平台上的智能合约提供经过验证的推理馈送。推理是咨询过许多数据源后得出的结论。因此,Spectral Nova 不会直接发送数据馈送进行验证,而是发送已经过验证的数据馈送供 Spectral 上的智能合约部署。
Spectral Nova 激励数据科学家和机器学习工程师构建模型来生成推理馈送,从而解决机器学习和预测问题。
Spectral Nova 使用 ZK-ML 或零知识机器学习(Zero Knowledge Machine Learning)来确保智能合约接收的推理的完整性。 以下是它的工作原理。
机器学习模型在相关的智能合约节点上进行训练,每个节点都包含自己的数据段。节点生成零知识推理,帮助机器学习模型在不泄露实际数据的情况下验证推理的某些方面。
Spectral Nova 上有 4 个关键参与者。它们包括创建者、解决者、验证者和消费者。
图片来源:Spectrallabs
创建者(Creators):Spectral Nova 上的创建者是负责发布数据科学和机器学习挑战的 web3 公司。他们设定性能基准并奖励解决者。Spectral Nova 上的创建者会分享消费者购买推理产生的收入。
解决者(Solvers):解决者是一群致力于用自己的模型解决来自创建者的数据科学和机器学习挑战的人。解决者有机会获胜、获得奖励,并且如果他们成功解决挑战,还可以分享他们推理被购买产生的收入。
验证者(Validators):验证者监控解决者模型的性能,以确保它们达到性能基准。他们还确保解决者执行他们的挑战,并将结果上传到 IPFS 或星际文件系统。IPFS 是一个去中心化的点对点文件存储系统,它将所有具有相同文件系统的计算设备连接起来。
消费者(Consumers):消费者从推理馈送中,选择符合他们数据科学和机器学习需求的推理。他们可以付费将这些馈送应用于自己的应用程序中。
Spectral 如何运作?
Spectral 利用人工智能、机器学习模型和 Web3 的去中心化特性,让区块链的使用更加高效和流畅。Spectral 的功能取决于其两款产品:Spectral Syntax 和 Spectral Nova。
Spectral 使用 Spectral Syntax 通过大型语言模型 (LLM) 生成代码,指导在 Spectral 网络上创建链上智能代理 (Onchain Agent)。用户可以使用 Spectral Syntax 的链上智能代理轻松编写代码,并将其部署在链上。
Syntax 还为开发 Web3 应用,提供了一个支持智能代理的平台。它使用人类自然语言来简化代码编写,即使是非编码人员也可以轻松使用。因此,当用户用自然语言编写代码指令时,Syntax 的链上智能代理可以直接使用 Foundry 在链上执行这些指令。链上智能代理将人类语言转换为 Foundry 可以理解的语言模型。Foundry 简化了代码编译过程,从而可以在以太坊虚拟机上部署智能合约。
另一方面,Spectral Nova 是一个由创建者、解决者、验证者和消费者组成的去中心化网络,他们为智能合约提供机器智能推理 (Machine Intelligence Inferences)。Spectral Nova 使用零知识机器学习 (ZK-ML) 技术来确保推理结果准确,同时不会泄露敏感数据。
Spectral Syntax 和 Spectral Nova 通过称为推理链(Inferchain)的组件进行互连。Inferchain 连接了 Syntax 的人工智能智能代理和 Nova 的机器学习推理。Syntax 的人工智能和 Nova 的机器学习技术的融合,使开发智能和可适应的智能合约成为可能,这些智能合约可以实时响应用户动态的数据输入。
Spectral 的生态系统
Spectral 有一些项目在其平台上运行,它们与 Spectral 生态系统相辅相成。这些项目包括:
Syntax 链上浏览器(Syntax On-chain Explorer)
来源:Spectral
Syntax 链上浏览器是一个部署在 Spectral 上的 AI 代理。它允许用户使用自然语言查询以太坊虚拟机。Syntax 链上浏览器利用 Nexandria、Transpose 和 DefiLlama 提供的数据源为用户提供搜索输出。
使用Syntax 链上浏览器,用户可以通过内部聊天界面提交链上数据查询。如此,人工智能代理就可以选择最适合的相关工具,从数据源生成最准确的回复。
代理钱包 (Agent Wallet)
代理钱包是 Spectral 平台上的一个定制钱包。它使 Spectral 的 AI 代理能够自主部署和执行智能合约。有了代理钱包,Spectral AI 代理就可以启动智能合约操作,而无需第三方的手动验证。
代理钱包还有一个传统 DeFi 钱包不具备的独特功能,它采用 1:2 的多重签名模型。这允许 Spectral 的 AI 代理和用户共享同一个加密货币钱包,并从同一个钱包广播交易,同时无需泄露敏感数据。
Syntax MoonMaker
图片来源:Spectral
Syntax MoonMaker 是 Spectral Syntax 平台上的一个 AI 代理,可以用于创建和发布迷因币。用户无需任何编码知识,即可使用 Syntax MoonMaker 生成迷因币。
要使用 Syntax MoonMaker,用户只需启动该流程。MoonMaker 将会协同 DALL-E 生成人工智能驱动的迷因币视觉效果和设计。然后,MoonMaker AI 代理会使用以太坊 ERC-20 标准智能合约启动迷因币的部署。接着,AI 代理通过整合链上和链下系统为去中心化交易所上的代币提供流动性。最后,AI 代理还会部署一个可定制的网页,供用户宣传他们的迷因币。
团队、合作伙伴和筹资
Spectral的联合创始人是Sishir Varghese和Srikar Varadaraj。Srikar拥有纽约大学的计算机科学博士学位和哥伦比亚大学的机器学习硕士学位,专长于AI基础设施、密码学和去中心化身份系统。Sishir则拥有建筑学和区块链战略的背景,曾与Gitcoin和Loopring合作,也是哥伦比亚大学的毕业生。
2022年筹资
Spectral在2022年由General Catalyst和Social Capital领投的一轮融资中筹集了2300万美元,使其总融资额达到3000万美元。其他知名投资者,包括三星和Gradient Ventures,也支持了Spectral推进Web3信用评分的使命。
关键合作伙伴关系
TestMachine(2024年5月):与Spectral的SYNTAX基础设施集成,TestMachine通过分析智能合约的漏洞,增强了区块链的安全性,促进了更安全的开发环境。
Hugging Face(2024年5月):Spectral加入了Hugging Face的专家支持计划,以促进开源AI和链上代理经济,专注于训练数据集、模型微调和高级推断。
Nexandria(2024年5月):该合作伙伴关系支持Spectral的Onchain Explorer,提供快速、可靠的跨链数据洞察,增强了其区块链数据探索能力。
Onchain Explorer by Spectral
Spectral的Onchain Explorer是一个AI工具,允许用户通过简单的自然语言查询扫描区块链数据。它结合了Transpose、Nexandria和DeFiLlama的数据,为每个问题选择最佳来源,例如检查钱包余额或跟踪DeFi统计数据。通过聊天界面,它简化了区块链导航,使探索数据变得容易,所有功能都在一个地方。其目标是随着区块链技术的发展,使链上信息更易于访问。
Turnkey(2024年6月):Turnkey的安全、可扩展钱包基础设施允许Spectral的代理自主管理数字资产,提升了Spectral生态系统内的安全性。
Spectral的筹资
Gate.io上的IEO于2024年5月4日至6日进行,IEO以每枚代币2.30美元的价格筹集了7万美元,投资回报率为4.66倍,历史最高投资回报率为6.81倍。
2022年融资轮2022年8月24日,Spectral在一轮由Social Capital和General Catalyst领投的融资中筹集了2300万美元,Circle、Jump Capital、三星和富兰克林邓普顿也支持了Spectral的使命。
2021年融资轮在2021年11月,Spectral获得了由Polychain Capital领投的675万美元融资,Galaxy、ParaFi Capital、Social Capital、Edge & Node和Metapurse也有参与。
来源:Spectral
什么是 SPEC 代币?
SPEC 是 Spectral 生态系统的原生代币,同时也是协议的治理代币。通过持有 SPEC 代币,用户可以参与生态系统活动,包括去中心化治理、质押和其他内部财务结算。
$SPEC代币是Spectral的去中心化代理生态系统的核心,运行在Syntax网络上,支持治理、激励参与和价值交换。作为ERC-20代币,持有者可以对关键提案进行投票,推动透明和社区主导的治理过程。
截至2024年10月30日的市场数据:
市值:1.2657亿美元(排名第335位)
完全稀释市值(FDV):10.5亿美元(排名第116位)
流通供应量:1205万SPEC(占总供应量的12.05%)
总供应量/最大供应量:1亿SPEC
24小时交易量:926万美元
合约地址:
以太坊:0xadf7c35560035944e805d98ff17d58cde2449389
Base:0x96419929d7949d6a801a6909c145c8eef6a40431
SPEC 代币的用途
SPEC 代币在 Spectral 平台上有以下用途:
- 用于对治理提案和智能合约升级进行投票
- 用于支付 Spectral Syntax 上使用社区代理的费用
- 用作 Spectral Nova 验证者的抵押结算
- 用于激励 Spectral Syntax 上代理的创建
代币经济学
SPEC 代币的代币经济学强调其发行、分配和在利益相关者之间的分布,总供应量为 1 亿枚 SPEC。
以下是代币分配的详细说明:
- 0.03% 用于公开市场供应
- 38% 分配给投资者
- 29.7% 分配给基金会库
- 22% 分配给团队贡献者
- 10.3% 分配用于空投
代币经济概览
来源:CryptoRank
激励和质押收益
Syntax网络使用双层激励系统。用户支付交易和使用费用来与代理交互,而创建者根据代理的性能获得这些费用的一部分。质押$SPEC提供了额外的好处:
用户:获得费用折扣,提高了成本效益。
创建者:在交易中获得更高的收益百分比,激励持续改进。
来源:Spectral
治理和未来增长
Spectral的治理模型允许$SPEC持有者对平台升级、战略合作伙伴关系和费用调整等产生影响,推动可持续增长并与社区优先事项保持一致。这个代币经济结构旨在建立一个不断发展的生态系统,参与者可以从平台的成功中受益。
归属计划/解锁
主要解锁事件:2025年5月6日,将解锁600万代币(总供应量的6%),其中380万用于投资者,220万用于团队成员,显著增加流通供应量。
每月解锁:从2025年6月到2026年中期,每月将解锁256万代币(总供应量的2.56%),其中190万用于投资者,66万用于团队成员,逐步增加流动性。
延长的团队解锁:从2027年4月开始,直到2027年11月,每月将为团队成员解锁66万代币。
来源:CryptoRank
竞争对手
去中心化AI代理领域正在增长,Bittensor、Autonolas和Virtuals Protocol等项目在链上自动化和智能方面处于领先地位。每个项目都有独特的关注点,Spectral强调可访问的DeFi代理,Bittensor鼓励协作AI,Autonolas提供模块化的Web3功能,Virtuals Protocol为娱乐创建了代币化的代理。以下是这些项目在方法和优势上的比较:
来源:Greythorn Internal
Spectral (SPEC) 是个好投资吗?
在决定 SPEC 是否是一个好的投资时,需要考虑以下几个因素。首先,SPEC 代币在区块链中的实际应用决定了其需求水平。其次,代币的供应、分配和分发策略有助于确定其可信度。
SPEC 代币在其平台内具有实际的使用场景,并且在代币的分配和分发方面表现出公平性。然而,在决定是否投资 SPEC 之前,进行充分的研究非常重要。
此外,需要理解的是,此处提供的信息仅用于教育目的,不应被视为财务建议。因此,请务必在考虑投资之前咨询财务专家。
亮点
Spectral 与 Nexandria 合作整合链上浏览器
Spectral 宣布与 Nexandria 达成合作,旨在为链上数据查询提供直观的聊天界面。该合作旨在为 Spectral 用户的查询提供可靠且准确的响应。
通过这次合作,Spectral 可以在其平台上提供代币流动分析、社交图谱分析、投资组合报表以及资产余额时间序列等功能。
Nexandria 是一个智能数据平台,可为去中心化平台提供实时、历史和可过滤的区块链数据。
Spectral 携手 Turnkey 重新定义智能代理钱包
Spectral 正与 Turnkey 合作,后者是一家提供灵活、可扩展且安全的钱包基础设施的公司,旨在重新定义 Spectral 的定制智能代理钱包。
此次合作旨在抽象化 Spectral 智能代理钱包的认证层,以确保链上交易的顺畅和安全。该合作还将促进智能代理之间的交易,同时确保智能代理钱包拥有与其他区块链钱包相同的数字财产权和功能。
Spectral(SPEC)历史价格
Spectral(SPEC)价格在过去 24 小时内变化为-10.61%,在过去 7 天内变化为-13.51%。Spectral(SPEC)的价格在过去 30 天内变化为-2.42%,在过去一年内变化为-92.40%。
时间区间 |
相差 |
价格变化百分比 |
|---|---|---|
1H |
-¥0.06627 | -1.55% |
24H |
-¥0.4996 | -10.61% |
7D |
-¥0.6575 | -13.51% |
30D |
-¥0.1044 | -2.42% |
1Y |
-¥51.18 | -92.40% |
Spectral(SPEC)价格预测
在 2025年的平均价格为¥4.06,最低价格可能在¥2.52和最高价格¥4.23之间波动。到 2035年,Spectral(SPEC)的价格可能会变动至 ¥19.36 ,与今天的价格相比,回报率可能变动+270.00%。
年份 |
最低 |
最高 |
平均 |
涨跌幅 |
|---|---|---|---|---|
2025 |
¥2.52 |
¥4.23 |
¥4.06 |
-3.00% |
2026 |
¥3.69 |
¥5.06 |
¥4.15 |
-1.00% |
2027 |
¥3.08 |
¥6.12 |
¥4.6 |
+9.00% |
2028 |
¥3.43 |
¥7.08 |
¥5.36 |
+27.00% |
2029 |
¥5.16 |
¥8.4 |
¥6.22 |
+47.00% |
2030 |
¥4.68 |
¥10.6 |
¥7.31 |
+73.00% |
2031 |
¥7.34 |
¥12.36 |
¥8.96 |
+112.00% |
2032 |
¥10.34 |
¥12.26 |
¥10.66 |
+152.00% |
2033 |
¥9.17 |
¥14.56 |
¥11.46 |
+171.00% |
2034 |
¥7.67 |
¥18.21 |
¥13.01 |
+208.00% |
2035 |
¥14.67 |
¥19.36 |
¥15.61 |
+270.00% |
Spectral的长期价格预测:2026年、2027年、2028年、2029年、2030年、2031年和2036年
Spectral 2025 年价格预测
Spectral 对 2025 年的价格预测表明,平均价格可能在低端的 $0.541518 和高端的 $1.20 之间。相比于今天的平均价格,在加密市场中,如果 SPEC 达到预测的目标价格,Spectral 可能在 2025 年之前增长 112.02%。
Spectral 2026-2031 年价格预测
SPEC 对 2026-2031 年的价格预测目前在低端的 $0.32677 和高端的 $1.73 之间。考虑到市场的价格波动,如果 Spectral 达到上限价格目标,到 2029 年,它可能相比今天的价格增长 204.37%。
| Spectral 价格预测 | 潜在最低 ($) | 平均价格 ($) | 潜在最高 ($) |
|---|---|---|---|
| 2026 年 | $0.178062 | $0.4830016 | $0.78794 |
| 2027 年 | $0.190468 | $0.32677 | $0.463072 |
| 2028 年 | $0.318122 | $0.597142 | $0.876162 |
| 2029 年 | $0.834841 | $1.73 | $2.63 |
| 2030 年 | $0.388218 | $0.8786013 | $1.36 |
| 2031 年 | $0.454383 | $0.73438 | $1.01 |
Spectral 2031-2036 年价格预测
Spectral 对 2031-2036 年的价格预测目前估计在低端的 $0.73438 和高端的 $4.16 之间。相比当前价格,如果达到上限价格目标,Spectral 到 2036 年可能增长 630.82%。请注意,此信息仅供一般参考,不应被视为长期投资建议。
| Spectral 价格预测 | 潜在最低 ($) | 平均价格 ($) | 潜在最高 ($) |
|---|---|---|---|
| 2031 年 | $0.454383 | $0.73438 | $1.01 |
| 2032 年 | $0.696431 | $1.54 | $2.39 |
| 2033 年 | $2.15 | $3.95 | $5.74 |
| 2034 年 | $0.8464072 | $1.81 | $2.77 |
| 2035 年 | $1.06 | $1.63 | $2.21 |
| 2036 年 | $1.81 | $4.16 | $6.51 |
SPEC币支持的交易所
1.币安
币安【官方注册 官方app下载】是国际领先的区块链数字资产交易平台,它向全球提供广泛的数字货币交易、区块链教育、区块链项目孵化、区块链资产发行平台、区块链研究院以及区块链公益慈善等服务,目前用户覆盖了全球190多个国家和地区。
2.火币
火币【官方注册 官方app下载】集团是知名数字经济领军企业,自2013年创立以来,一直致力于区块链领域的核心技术突破以及区块链技术和产业融合。围绕区块链产业上下游,发展包括产业区块链、公链、数字资产交易、数字资产安全钱包、矿池、投资、孵化、研究等多业务板块,先后投资60+上下游企业,已形成全面的数字经济产业生态体系。
3.欧易OKX
欧易OKX【官方注册 官方app下载】创立了统一交易账户等全球领先的Crypto交易系统,推出了MetaX,提供多链none-custody钱包、欧易NFT市场、DEX、Dapps等产品,OEC作为其自研公链,生态建设也初露头角,能够满足用户多种数字资产业务需求。后续欧易OKX将持续向元宇宙、Web3.0、GameFi等领域进发,OKX Ventures已在全球投资了数百个区块链项目,推动加密经济的繁荣。
4.Gate.io
Gate.io交易平台【官方注册 官方app下载】成立于2013年4月,注册地为开曼,它已于2020年7月更名为“芝麻开门”。该平台有多年的稳定运营经验,积累了众多行业领先的技术,它通过中心化和去中心化双重手段保障了用户的资产安全,为用户提供了高效便捷的实时交易服务系统。作为全球历史最长和交易量最大的交易平台之一,芝麻开门严格遵循行业规则,不参与市场运作。
5.Bitget
Bitget交易所【官方注册 官方app下载】支持500+个虚拟货币在线实时交易,持有加拿大MSB牌照M20179708、美国MSB、澳大利亚DCE等牌照,在2022年陆续新增理财、半价买币、投票上币、合约策略交易以及为SBGB增加更多赋能,是适合各面向投资人使用的一站式加密货币交易所。
6.Bybit
Bybit交易所【官方注册 官方app下载】是一款为初学者和专业人士设计的加密货币交易应用程序。它简化了热门加密货币的购买过程,提供现货和衍生品交易对,并具有多种特色功能,如统一侧栏字段的衍生品交易、高级限价单设置、新手轻松交易选项等,还包括资产管理、复制交易、NFT 市场等功能。
7.XT
XT.com【官方注册 官方app下载】是塞舌尔一家综合性加密货币交易所,专注于现货、保证金和衍生品交易。它受到数字金融市场的启发,采用尖端技术进行比特币、以太坊和其他加密货币的交易、存款和取款,以满足全球活跃用户的需求。该交易所广泛的安全措施使其成为每个寻求最佳加密货币选择的必备和首选平台。此外,XT.com是一个全方位服务的交易平台,支持超过100+优质币种、500+代币和超过900+交易对。货币交易、杠杆交易、场外交易、合约交易、信用卡购买都可以在XT.com上进行。
| 重要提醒: 需要先注册才可以享受20%返佣 | |||||
| 序号 | 交易所 | 邀请码 | 返佣比例 | 官方链接 | |
| 1 | 欧易 okx | jbzj999 |
20% | 官方注册 官方下载 | |
| 2 | 币安 Binance | A0Y8K980 |
20% | 官方注册 官方下载 | |
| 3 | 火币 HTX | b6yq8223 |
20% | 官方注册 官方下载 | |
| 4 | 芝麻开门 gate.io | JBZJGOOD |
20% | 官方注册 官方下载 | |
| 5 | bybit | jbzj999 |
20% | 官方注册 官方下载 | |
| 6 | bitget | good9999 |
20% | 官方注册 官方下载 | |
| 7 | XT | 官方注册 官方下载 | |||
摘要
应用范围:Spectral和Autonolas适用于DeFi和Web3操作;Bittensor专注于协作AI,Virtuals Protocol关注娱乐和社交交互。
用户可访问性:Spectral和Virtuals优先考虑非开发者的用户友好体验,分别针对DeFi、链上自动化和社交应用。
灵活性和可组合性:Autonolas提供了一个模块化框架,适合需要可适应、跨功能代理的开发者。
集体智能:Bittensor的同行驱动AI网络专为协作和研究型AI设计,通过实时知识共享增强机器学习。
每个项目都以其独特的方式推进了去中心化AI,从Spectral的可访问代理到Autonolas的模块化设计,再到Bittensor的集体智能和Virtuals的用户驱动资产。
利好基本因素
AI代理市场预计到2030年将达到471亿美元,具有强劲的年增长率。Spectral旨在通过结合区块链和去中心化AI来利用这一潜力,满足对安全和自主链上代理的需求。
Spectral的AI交易代理有望通过24/7运行、即时数据驱动决策和自主适应来改变交易。在Web3领域,它们可以保持市场活跃性,提高流动性,分析趋势,并比人类交易者和传统机器人更快地预测市场走势。可定制用于不同策略,从投资组合再平衡到高频交易,这些代理还可以在智能合约上实现无需信任的交互,为交易者和机构提供强大的优势。
来源:Spectral
Spectral的InferChain网络实现了安全的自主AI交互,可能会促进加密货币和DeFi的采用。通过Syntax平台,用户可以轻松创建和货币化AI代理,将AI开发扩大到更多用户,推动Web3的增长。
由于在2025年中期之前没有解锁事件,$SPEC代币受益于减少的抛售压力,这可能支持价格稳定和增长,特别是在市场条件持续有利的情况下。
Coinbase的Layer 2网络Base正在迅速增长,TVL超过30亿美元,高交易量占据了Layer 2活动的主要部分。这种强劲的采用为Spectral创造了理想的环境,增加了用户参与度,降低了成本,并在一个活跃、繁荣的网络中扩大了可见性。
来源:Dune Analytics
SPEC最近突破了其之前的交易区间,在当前价格下方建立了新的支撑位。如果AI势头继续推动需求,这些支撑位可能成为价格升值的坚实基础。
来源:TradingView
利空基本因素
除了Bybit之外,Spectral的$SPEC代币尚未在任何主要交易所上市,限制了投资者的获取和流动性。这种缺乏曝光可能会减少交易量,影响价格稳定性和潜在增长,特别是在竞争激烈的市场条件下。
Spectral的市值为1.31亿美元,而其FDV为10.9亿美元。市值与FDV比率约为12%,这种高FDV表明存在显著的稀释风险,因为大部分代币仍被锁定。如果代币解锁超过需求,这种不平衡可能会抑制价格增长。
Spectral在一个快速增长的领域运营,竞争对手提供类似的AI和DeFi集成。竞争平台可能通过提供更先进的技术、更快的网络或更高的激励来吸引用户,挑战Spectral的市场份额。
随着各国政府开始更密切地监管AI和区块链技术,监管变化可能对Spectral的去中心化AI模型构成风险。合规要求可能导致运营成本增加或限制其功能。
Spectral对去中心化、无需信任的AI系统的依赖带来了固有的风险,特别是在智能合约漏洞或黑客攻击方面。如果用户认为平台不安全或过于复杂,采用可能会受到阻碍,影响其长期可行性。
以上就是币界网小编给大家分享的Spectral(SPEC币)是什么?以及Spectral(SPEC币)价格预测、潜力的详细介绍,希望此篇文章能够帮助大家更好的了解Spectral(SPEC币)!
免责声明:本文只为提供市场讯息,所有内容及观点仅供参考,不构成投资建议,不代表本站观点和立场。投资者应自行决策与交易,对投资者交易形成的直接或间接损失,作者及本站将不承担任何责任。! 关键词:SPEC币 价格 预测 值得投资





















USDT(TRC20主网)打赏
微信打赏